楼凤网
2063721
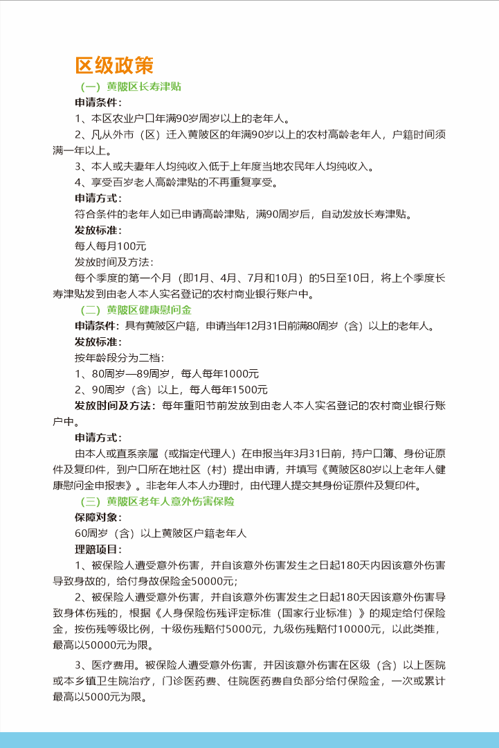
楼凤网 养老服务有哪些?
20
区民政局
2022-10-21
75705
你来问我来答
登录
|
注册
长者专区
热门搜索:
首 页
楼凤网公开
要闻动态
政务服务
互动交流
走进黄陂
您所访问的页面将跳转到第三方网站,确定要继续吗?
当前位置:
楼凤网
>
楼凤网公开
>
政策
>
政策问答
> 你来问我来答
楼凤网 养老服务有哪些?
2022-10-21 11:07
来源: 区民政局
2022-10-21
|
来源:区民政局
【打印此页】
【关闭窗口】
繁體
无障碍
退出
繁體
无障碍
微信
智能
问答